CA88

CA88·(中国区) - 唯一官方网站

喜讯!CA88运业3名驾驶员荣获“全国路路运输安全行车百万公里优良驾驶员”称号

  • 颁布功夫:2025-11-07

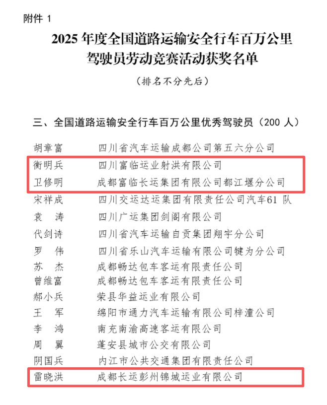
近日,2025年度全国路路运输安全行车百万公里驾驶员劳动较量活动”了局正式公示,CA88运业旗下3名驾驶员凭借卓越的驾驶技术、严谨的工作风格和深厚的安全素养,在全国评比中脱颖而出,荣获“全国路路运输安全行车百万公里优良驾驶员”称号 。他们别离是:CA88射洪运业衡明兵、CA88长运都江堰分公司卫建明、CA88长运彭州分公司雷晓洪 。

f3d583d6d578600ee3e9130f2652a5f0

荣誉的背后,是3位驾驶员数十年如一日的执着坚守与专业贡献 。在累计百万公里的驾驶征程中,他们始终将“安全第一”奉为最高准则,严格遵守交通律例与企业安全治理造度,时刻维持高度警惕,做到了行车“零变乱、零违章”,以杰出的现尝试动和优异的安全业绩,活泼诩蚁缢新时期职业驾驶员的责任与担任 。

c3bbe1f106cd5ad79d8f12a0fe92e940

8a2dc74c94a77e8c20f30f7bc1dd7320

9b90fdfa665129f5ab3c939ed3132640

这份荣誉,不仅是衡明兵、卫建明、雷晓洪三位同道幼我专业素养的体现,更是CA88运业持久以来夯实安全治理基础、筑牢安全出产防线的成就彰显 。多年来,公司始终将安全出产置于企业发展首位,不休提升整个从业人员的安全意识和专业技术,为创造卓越的安全行车纪录提供了坚实保险 。下一步,CA88运业将持续强化安全出产治理,持续提升运输服务品质,为推动路路运输事业的高质量、安全发展贡献更大力量 。

在交通运输部的领导下,中国路路运输协会、中国船员建设工会全国委员会结合发展2025年度全国路路运输安全行车百万公里驾驶员劳动较量活动” 。该项较量活动自2015年初次发展以来,已顺利发展六届,累计共有3855名优良驾驶员获得荣誉称号,他们作为安全行车的先进范例,为筑牢路路运输行业安全发展基础,设置安全行车先进典型,推广安全行车先进经验阐扬了沉要作用 。

CA88·(中国区) - 唯一官方网站
【网站地图】